图知网
搜索
首页
热门推荐
图片分类
tny255p构成的5v,2a pc待机电源电路
下载原图
相关图片
三星手机充电器tny264p电路图
8v 输入/电源电压(最大值)265vac 输入/电源电压(最小值)85vac 占
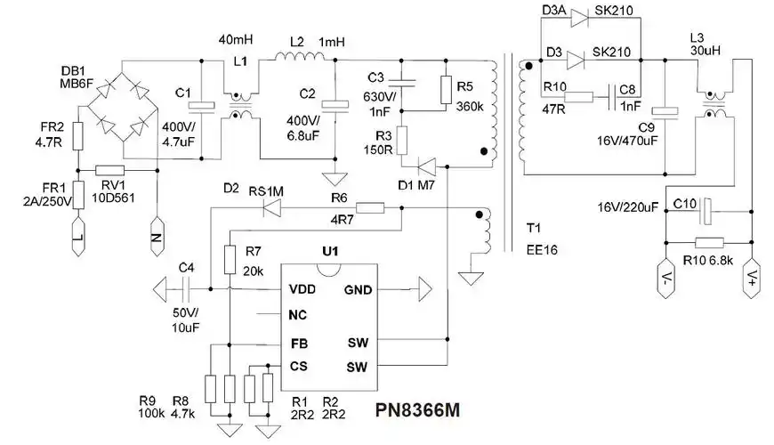
pn8366m低功耗小功率电源适配器ic
tny266p开关电源芯片应用
tny264开关电源电路图设计与应用
8 v 输入电源电压最小值: 85 vac 输入电源电压最大值: 265 vac
为你推荐
陈冠希的人生跌了不少跟头但他从未停止生长
想成为天使的女孩
男人生孩子的全过程,你能接受吗?女生们快来看看(漫画诠释)
嘉宾吉他谱_张远_《嘉宾》g调弹唱六线谱_高清图片谱
有哪些好看的英雄联盟卡莎的壁纸
贺卡封面,可以作为参考哦,做起来都挺简单,适合幼儿园小朋友做的手工
首页 ppt课件 工作ppt 城市旅游ppt → 青海介绍ppt这是青海介绍ppt
极品老车红旗明仕一代经典