图知网
搜索
首页
热门推荐
图片分类
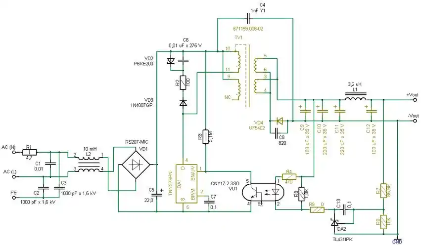
tny266p开关电源芯片应用
下载原图
相关图片
tny266p开关电源芯片应用
电源管理芯片tny274pn与tny276pn能否代换
tny276pn failure?
tny268pn典型电路图
基于tny266p芯片的充电器电路
tny268gn problem (help)
为你推荐
gucci 牛仔外套,牛仔夹克
周冬雨20201206oppo物料丨发光时刻之周冬雨感恩篇
线稿
西服套装男士韩版修身外套新郎结婚礼服商务面试职业正装小西装男
主持人王雪纯:22岁嫁初恋,结婚30年无儿无女,选择丁克有苦衷
丙烯画清新洋甘菊
李丹阳danyangli
华为无线蓝牙耳机freelace活力版通话降噪磁吸挂脖游戏运动耳机半入耳