图知网
搜索
首页
热门推荐
图片分类
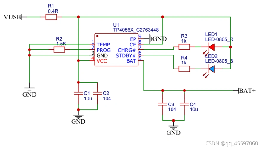
四款经典3.7v锂电池充电电路图详解-其他基础电路图-电子产品世界
下载原图
相关图片
7v锂电池供电系统设计(含充电,保护,供电及电源切换电路器件选型和
锂电池充电电路
3.7v锂电池充电电路
教你做一个锂电池充电器,18650不用愁没充电器了
碰巧赶做了一个3.7v锂电池充电电路,恒流限压带指示灯,用的常见元件.
3.7v锂电池充电电路图
为你推荐
谎言真探yyds超a女测谎师余男飒酷登场
《天官赐福》【白衣祸世】白无相|君吾
《长江之歌》简谱
这冰淇淋人罗德家庭是真的富恐怖冰淇淋4
现货 桥架螺丝 镀锌桥架链接螺丝 6*12 8*12 价格优惠
壮族敬酒歌
北仑河口海堤管理所地址_360地图
肺癌靶向药_肝癌靶向药_恶性淋巴瘤_印度药房_寻药帮