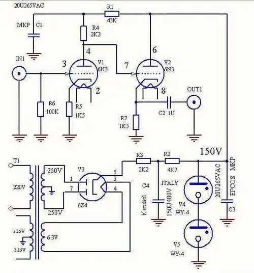
6n3电子管