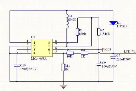
升压模块电路图