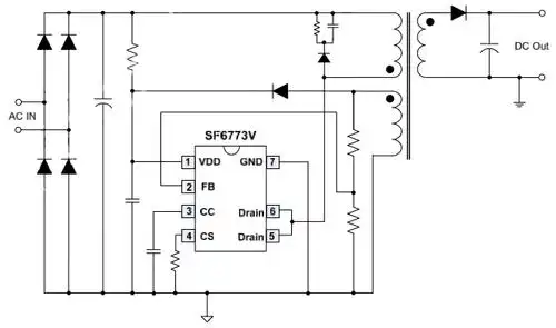
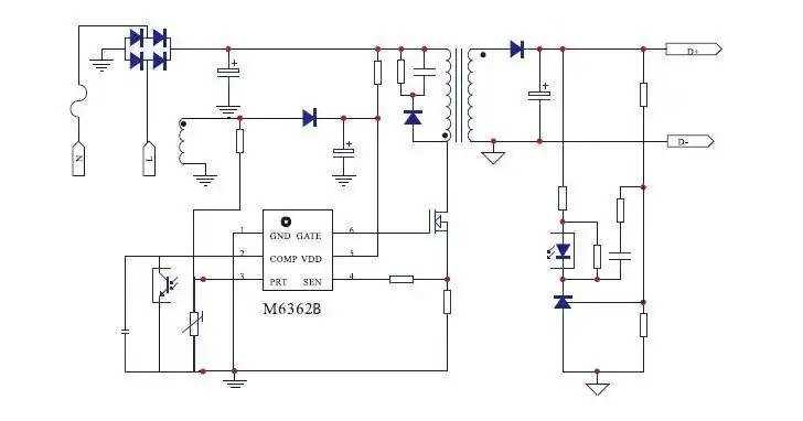
7脚电源芯片电路图