图知网
搜索
首页
热门推荐
图片分类
74hc595的基础知识
下载原图
相关图片
74hc595串入并出芯片的应用
74hc595芯片怎么使用
使用光电传感器自制计数计时仪
74hc595芯片引脚图及功能
74hc595控制8位数码管 51单片机
二,74hc595介绍
为你推荐
动物开怀大笑瞬间,你最喜欢哪一个呢
男人拍下雪山巨人后,遭到跟踪?消失一段时间后,竟离奇死亡!
雪鸮特写
肩关节 §屈曲 §伸展 §外展 §内收 §内旋 &
冬游河北过大年龙行龘龘逛名县保定市易县县委书记张锐邀您到易县感受
122-124,130-136斜屋面支模架搭设,支模
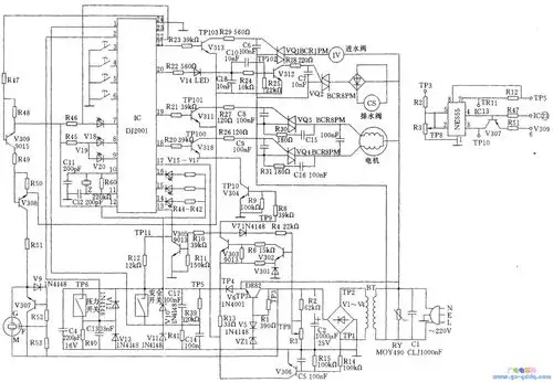
海棠xqb421全自动洗衣机电路
呼唤绿色文明创建洁净校园城南初中开展创建文明校园公益活动