图知网
搜索
首页
热门推荐
图片分类
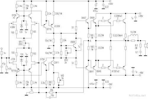
简单实用的三极功放电路
下载原图
相关图片
简单的功放电路介绍
有些功放机的功放电路是采用tda2030之类的功放ic构成的,它们的输出
求一个5v电源功放电路
功放电路图
功放电路图
功放电路图大全四
为你推荐
冬天北海道童话世界ins治愈系背景图
字母rlogo设计商标设计创意灵感分享
《爱丽丝梦游仙境2:镜中奇遇记》于2016年5月27日上映,蒂姆·伯顿从第
宋伟安
大范围降雪再度明确重点北方三省权威预报连下四天局部暴雪
我要上热门#徐姓写法,留名我签
淡水鱼种类(四大家鱼你喜欢吃哪一种)
王昭君 王者荣耀壁纸【3】