图知网
搜索
首页
热门推荐
图片分类
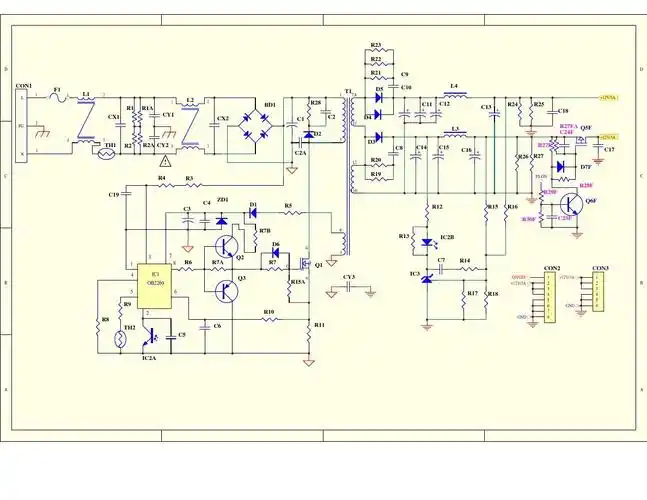
想自制开关电源,请教版主 bg1trk和各位大师; 我想采用uc3842,ob2239
下载原图
相关图片
九阳电磁炉电源芯片ob2226ap用viper12a代换的一种方法
液晶电视电源电路
液晶显示器常用开关电源管理芯片介绍及维修四
电源6脚ic芯片代换经验资料
采用top222p的小开关电源模块
液晶显示器常用开关电源管理芯片介绍及维修四
为你推荐
( i>christian gow /i>),男,1993年3月28日出生,加拿大冬季两项运动员
大海帆船微信头像 蓝色大海帆船微信头像图片
玉树地震遇难者千人火葬现场图
木木枭表情包第二弹
400_400gif 动态图 动图
唯美晚安心语句子
华为p40pro手机壳真皮p40智能翻盖皮套
微孔陶瓷雾化芯,多孔雾化芯,cbd雾化器,cbd雾化芯,陶瓷雾化芯