图知网
搜索
首页
热门推荐
图片分类
哪位大神知道金属封装的7815和7915三端稳压器各脚名字(输入输出)
下载原图
相关图片
lm7815和7915组成的双15v电源电路图7815稳压电源电路图
lm78l05
78l05引脚图怎么判断三端稳压管7879系列工作原理结构知识
78l05引脚图怎么判断三端稳压管7879系列工作原理结构分析kiamos管
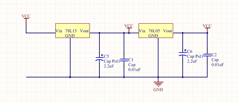
关于78l1578l05这一类稳压模块工作原理同时电压过大的原理解释
7805稳压管介绍
为你推荐
ff14 3.
大嫂徐冬冬官宣订婚男方是大她15岁曾跟谢霆锋成龙有合作
国外厌食症美女走红:瘦到皮包骨也要扮芭比
如何剪头对头小人
古风古典中式边框花纹边框花边png素材
蚕素素雅订制女装旗舰店棉麻衬衫春新款文艺复古刺绣国风盘扣上衣
广东中山:桂南旗溪村,小桥流水,风景怡人
oqb全家简约结婚胸花婚庆婚礼伴郎用品新郎新娘2024结婚胸花 丝带胸花