图知网
搜索
首页
热门推荐
图片分类
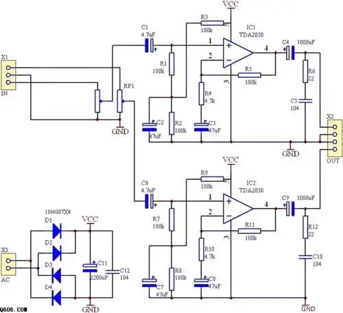
高分求此电路图的所有元件.不含喇叭!百度有这般能人吗?
下载原图
相关图片
功放电路图
功放电路原理图
10分)大功率功放配小功率喇叭
2030a双声道功放电路图
低音炮功放电源电路
声雅sa38放大器前置放大电路一
为你推荐
高清png免抠素材 卡通人物闺蜜免抠图片身体透明无头小人抠图素材
明星们的搞笑婚纱照,王祖蓝自黑身高,陈小春应采儿造型搞怪
兔美美
秋分节气秋高气爽传统二十四节气手机海报
剑桥预备级下册u5ppt
这6位女星的"狐狸眼"太美了,妩媚中透着灵动,媚到了骨子里
乐活良品 锦葵花茶 10g 花草茶 喉咙不适者首选 对抗雾霾 清咽
丸子头发网手工钩编发网舞蹈演出网花职业发带头花盘发网兜发网黑色2