图知网
搜索
首页
热门推荐
图片分类
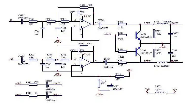
4558前级电路图
下载原图
相关图片
4558单电源前置电路图
4558单电源电路制作中的问题请教
谁有4558运放单电源的前级线路图啊发个啊
以下是4558d电路图额定电压是9v8:vcc 电源7:amp out2 放大信号输出(2
4558d前置放大电路图
我想制做一个以4558,12v电源供电的话筒前置放大电路,请电子高手赐教
为你推荐
邓伦跟杨紫已经合作好几次了,早年一部现代剧中两个人还有结婚的戏份
刘亦菲小龙女清纯唯美古装壁纸
深蓝色的夜空 皎洁的月光
素描头像照片素材b
卡通恭喜发财免抠元素
4个瑜伽入门级动作,简单实用(收藏级)
好酷跳舞美女性感gif动图_动态图_表情包下载_soogif
百灵鸟求鉴定