图知网
搜索
首页
热门推荐
图片分类
factor 3 represses inflammatory responses by binding to the p65
下载原图
相关图片
开关电源
lt1028 package drawing
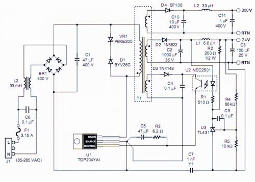
6(15)脚为软启动引脚?外接软启动电容可以对芯片起到保护作用.
一下公开课第6单元两位数加减一位数板书
panasonic s60 review (p42s60, p50s60, p55s60, p60s60, p65s60)
(a) p-p65, total p65 and vegf protein expression levels were
为你推荐
原始社会部落的发展
闭嘴说话
欢迎装服贴纸饭店餐厅临光店玻c璃门贴画创意防撞墙贴玻璃贴装饰
李小璐的衣品真不错,穿改良印花旗袍精致优雅,大秀"凹凸身材"
今日带你领略六张海边美景:碧海蓝天,面朝大海,尽情享受
简单可爱的房子简笔画来啦~画画其实很简单,简单的几何图形就可 - 抖
起死回生绝地反击
> 脸上长痣面相图,有图有真相!