图知网
搜索
首页
热门推荐
图片分类
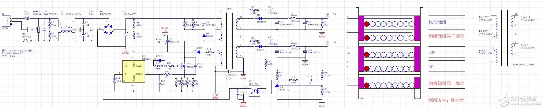
最终版2263ap.png
下载原图
相关图片
格力gcl6电磁炉电路
格力_电路
在实际电源板中位置交换一下,桥坏,1m电阻坏,q1坏,开关管坏,ob2263坏
bg1trk和各位大师; 我想采用uc3842,ob2239,ob2263,这个电路图比较多
第一次做ob2263开关电源,参数设置不知道是否合适?
刚做的6j1迷你电脑公房
为你推荐
李连杰"背景强大",一张照片暴露强大身世,二十年前片酬8000万
超甜情侣头像 #漫画 #宠溺情头 #头像 - 抖音
最富贵的12种手相特征什么手相能大富大贵
魔岩三杰
光遇琴谱晴天
教你做美美整齐的美甲色板
猫耳朵边缘发黄正常吗
素描动物简单易学的素描动物松鼠画法-度小视