图知网
搜索
首页
热门推荐
图片分类
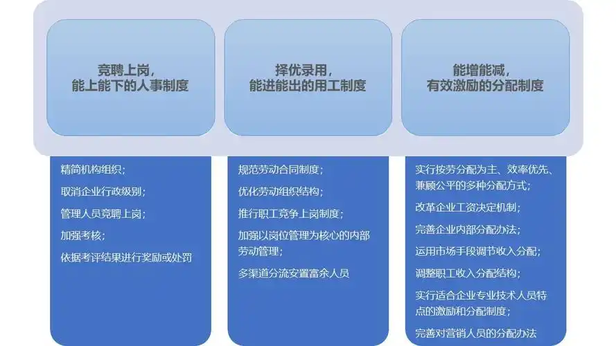
干货!国企"三项制度"改革创新与实操:最新解读(上)
下载原图
相关图片
一图读懂东方电气深化三项制度改革方案
三项制度改革基础篇
什么是三项制度改革国企三项制度改革的新要求
集团三项制度改革系列解读①丨一图读懂"三项制度改革"
国企三项制度改革知多少
社会主义的三大改造是指对农业手工业和什么实行改造
为你推荐
古风男头漫画 高清好看的动漫男头古风长发图片_男生头像_美头网
民国青花大碗惜残卖个稀罕包老包邮
学会做这道小咸菜营养好吃又能解馋孩子能比平时多吃一碗饭
恶棍天使:走直线的人,我这爱绕弯的车,不知道你想不想上
肖战白衬衫直播造型##肖战安热沙品牌代言人##肖战
百夜米迦尔(终结的炽天使)电脑动态壁纸
高铁地图
黎簇:"吴邪别等你说的小哥了,考虑考虑我.