图知网
搜索
首页
热门推荐
图片分类
未命名.jpg
下载原图
相关图片
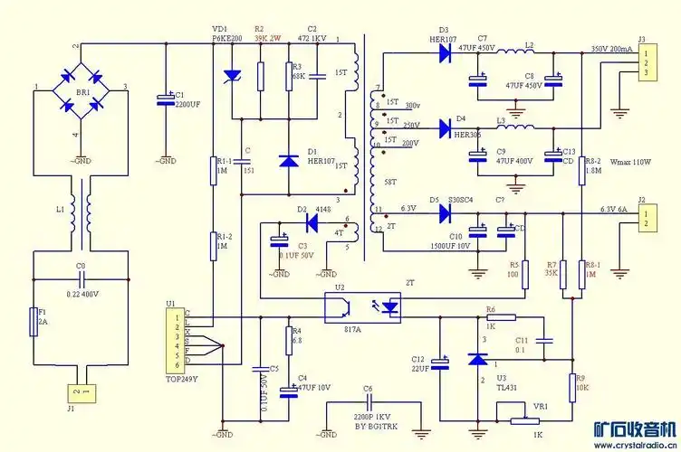
diy胆机用开关电源,折腾一个月,终于通过初步测试.
电脑开关电源原理图上一页第5页 下一页 你可能喜欢 电脑开关电源电路
开关电源电路图
开关电源原理图
开关稳压电源中的制作"性能可靠的大功率开关电源"电路图
简单实用的开关电源电路 - 电子发烧友网
为你推荐
富翁一般具有"天庭饱满,地阁方圆"的好面相,当然,也有一些特殊例子
家里有跳蚤怎么办,跳蚤咬的症状图片,被跳蚤咬了怎么办,跳蚤如何杀死
各大豪车方向盘都美哭了 拥有一辆绝对走上人生巅峰
小区野猫喂养第三次可以上手摸了
运动会共设有7个大项,15个分项,109个小项,7个大项分别为滑冰,滑雪,雪
培根土豆卷
皮肤情况:油痘肌,雄性激素原因,爆痘三个月,期间有在服用优思悦,涂
酷家乐3d室内装修设计软件超级户型