图知网
搜索
首页
热门推荐
图片分类
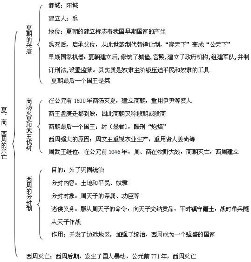
学业水平——历史思维导图
下载原图
相关图片
夏商周的政治制度思维导图
七年级历史上册第四课《夏商周的更替》课文笔记,预习专用
思维导图 七年级上册古代史 春秋战国 夏商周学习复习#趣味 - 抖音
初一上册历史:第1~10课思维导图
七年级历史2021年中考一轮复习第2单元夏商周时期早期国家与社会变革
2019-2020年七年级历史上册《第04课 夏商西周的兴亡》教案 新人教版
为你推荐
有没有清新可爱的电脑ipad壁纸
宫殿赏月|影视|其他影视|名动漫cg数娱 - 原创作品 - 站酷 (zcool)
《极光之恋》今晚收官 关晓彤美国街头热舞展示中国魅力
胡杏儿全家出镜为三胎儿子庆百天,李奕宏正面曝光,酷似哥哥李奕霆
夜光月球九大行星太阳系圆点发光贴纸儿童房自粘夜光墙贴
很多人对于踏板车的认知,都是从这台标志性的木兰开始的.
一个人,一条路,人在途中,心随景动
三个人闺蜜头像