图知网
搜索
首页
热门推荐
图片分类
无忧文档 所有分类 小学教育 数学 六年级数学 人教版六年级下册数学
下载原图
相关图片
北师大版六年级数学下册总复习数的认识小数分数百分数答案ppt
六年级下数学课件-数的认识-苏教版【小学学科网】ppt
人教版六年级数学下册第六单元第四课时_数和代数—百分数
人教版小学六年级数学下册整理复习《数的认识》课件答案ppt
通用版 小学六年级
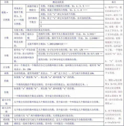
无忧文档 所有分类 小学教育 数学 六年级数学 数的分类 数的分类 第1
为你推荐
深圳市福宁工业有限公司电动车充电专项安全检查
怪诞小镇只可远观不可亵玩
粉红猪 头像
高个子伪娘加大白色女装大佬连裤袜子190超长男打底春秋款jk丝袜 黑色
写美丽英文做魅力学生长安镇中山小学英语书写比赛
某地喷泉及节点设计cad参考图
台名嘴金门人在厦门买房置产2套3套4套都不止
从上往下织经典实用的儿童毛衣三件套开衫套衫背心裙