图知网
搜索
首页
热门推荐
图片分类
吃海鲜后洗完热水澡会这样吗?
下载原图
相关图片
疑似海鲜过敏,求医生看病
如何预防海鲜过敏
海鲜过敏的症状和图片 - 有来医生
小孩打狂犬疫苗后吃了海鲜过敏右腿上出现颗粒水泡
海鲜过敏怎么办预防海鲜过敏的方法
海鲜过敏症状图片展示 3方面的治疗误区解答
为你推荐
货品筛选韩式烤肉锅相关价格信息
简笔画大全可爱甜品甜品简笔画,甜点画画图片大全简单甜品简笔画
敦煌飞天q版角色
双层加厚防水浴帽可爱洗澡淋浴发膜专用护理浴帽
q2:一字眉怎么画好看?
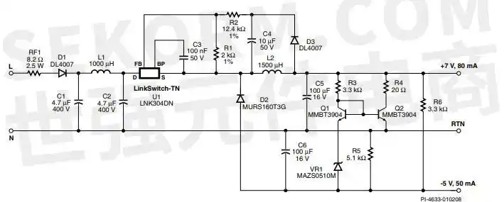
应用lnk304dn离线式开关电源ic为白色家电提供12w非隔离双输出电源
"鬼门关"一直被认为是阴曹地府的一个关隘,人间其实确有此地
徐福记 沙琪玛160g/袋