图知网
搜索
首页
热门推荐
图片分类
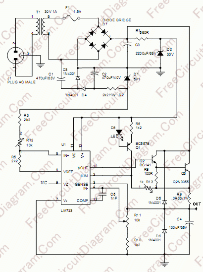
0-30v输出电流0.002-2a可调的稳压电源
下载原图
相关图片
0 - 30v可调电源电路设计
朋友送的30v3a可调电源维修记录并改到5a
一款直流大功率连续可调稳压电源电路设计
所有分类 工程科技 电子/电路 diy日记0-30v可调线性稳压电源 3, 输出
可调实用电源电路
实现可调的直流稳压电源,并且具电压指示,输出直流电压范围为0~30v
为你推荐
巴卫情头 娜娜米?_情侣头像_我要个性网
谁有交流接触器点动开关的接线图传一份给我,就是正反传的,不过他是点
▽谷歌版▽扫描版世界卫星图▽单色版▽四色版世界地图▽任君选用各种
宝贝们高清东邪西毒来了
紫砂泥全面认识
背靠大树好chengliang
13款新天籁彩屏cd尾部线路图
常态化疫情防控川西监狱这样抓落实