图知网
搜索
首页
热门推荐
图片分类
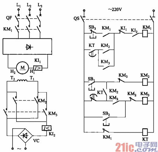
直流电动机正反转接线图
下载原图
相关图片
直流电动机正反转接线图
我这边有台直流他励电机就4个接线端,怎么接线能实现它的正反转,调速
直流电机,电气主接线
课题十 并励直流电动机的基本控制线路(1)
直流电动机电枢串入电阻启动调试电路之二
他励式直流电动机正反转电路
为你推荐
圣罗兰口红
昨天,中纪委通报了两名山西女官员的立案调查结果,通报显示两人均有
赵丽颖第二蒋欣第三,《花千骨》十美人,第一无争议
外伤致鼻骨骨折,颜面部皮肤软组织肿胀(附检查单,ct,x片).
资源网手机版钱-简笔画图片-儿童资源网手机版云货币数据欧元金融钱存
被国标限制的电子烟正走向果味
腿部按摩器.推荐星沃体育,结实耐用,户外健身器材,健身器材生
黑暗系丧女头动漫 二次元黑暗病娇系冷血女生头像