图知网
搜索
首页
热门推荐
图片分类
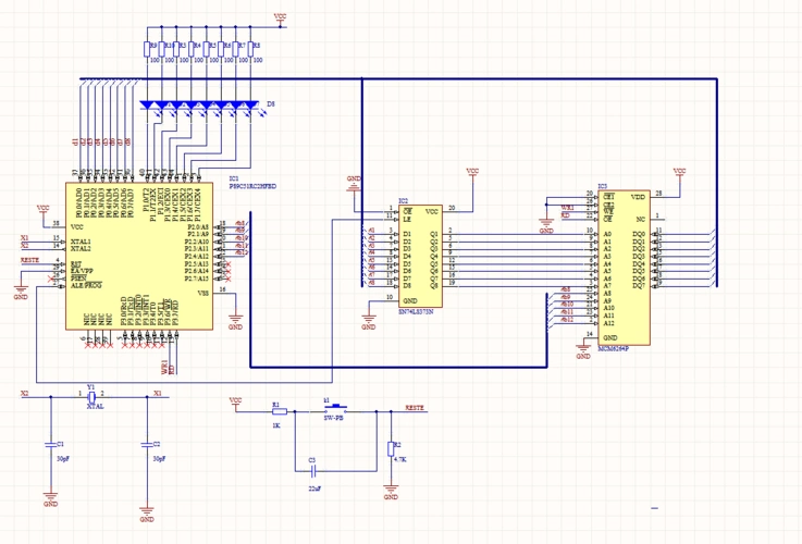
4000系列数字电路4012双4输入与非门
下载原图
相关图片
汽车电子节气门控制系统ecu设计及其在asr控制中的应用
1042_633
tja1043:最高支持1 mbit/s,根据整车需求.
8,xc6206-3.3,b6208,l9110,xl1410,xl1509,vs1738接收头_深圳市威信
1042_707
2,问,是否可以将ch430t的rxd,txd输出直接连在单片
为你推荐
唐嫣女神美女爱你们呦gif动图_动态图_表情包下载_soogif
动漫图片 |火影忍者-"日向雏田"
遭遇严重车祸 吴京安脱离生命危险
无能为力的心情说说配图
八卦图图片
渐变背景紫色
成都迷彩汇科技有限公司
院子装个遮阳棚每时每刻都像在度假一样