图知网
搜索
首页
热门推荐
图片分类
四年级超难奥数题
下载原图
相关图片
四年级数学50道奥数题docx9页
四年级奥数题一共有24个专题内容丰富
四年级的奥数题贺卡奥数题贺卡
小学四年级奥数题及答案55026
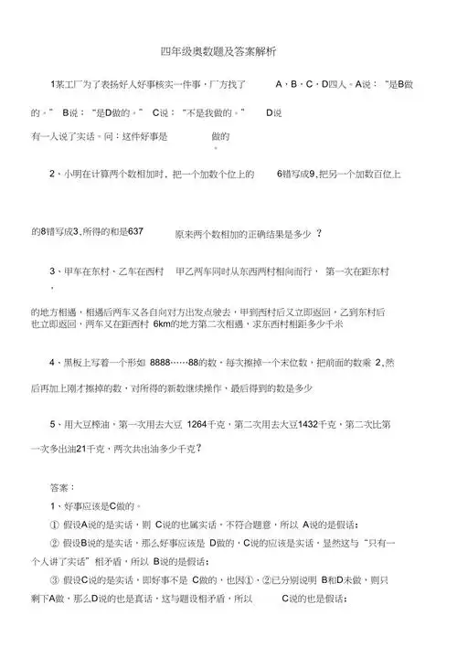
四年级奥数题及答案解析
四年级奥数题定义新运算
为你推荐
不锈钢门套垭口 不锈钢门套门框包边极窄铝合金边框阳台垭口套窗套
混剪【你的婚礼】小狗血|十五年,最后一次分开的时候,你难不难过?
矢量城市街道|插画|创作习作|海边吃泡面 - 原创作品 - 站酷 (zcool)
中国的土地_歌谱简谱_哆来咪123曲谱网
魏晋风格的汉服到底是什么样子
重庆市各区(县)委新一届常委班子最全名单
奇皇后
北洋水师旗舰"定远"号铁甲舰.德国伏尔铿公司所建造的铁甲舰" - 抖音