图知网
搜索
首页
热门推荐
图片分类
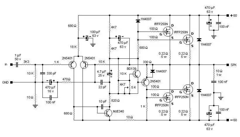
功放电路图大全四
下载原图
相关图片
200w大功率甲乙类功放
分立后级200wmosfetirfp250n场管功放电路及pcb
其中两个音频放大器可以使立体声放大器每声道功率为200w.
全互补晶体管功放制作电路图
电子管功放电路大全
超大功率功放机电路图
为你推荐
今天我们就来谈一谈插画师『zumi draws』的机械风人物主题插画!
单人复古婚纱照
野洵 真人古风女喜收藏 禁二传回眸一笑百媚生六宫粉黛无颜色.
86岁谢贤被爆中风病危谢霆锋张柏芝紧急返港上亿遗产分配完毕
《复仇者联盟2:奥创纪元》反浩克装甲 (豪华版)1:6比例珍藏人偶实物图
我们结婚啦-「接新娘篇」
烛龙和应龙,到底谁才是众龙之祖?
火箭少女101李紫婷手绘