图知网
搜索
首页
热门推荐
图片分类
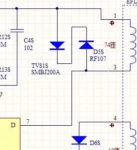
top 243pn simulation and how to test
下载原图
相关图片
应用采用低成本dip8封装反激式电源ictop242pn在7wdvbt电源中的应用
如图,为什么一上电top会炸?
> top244pn-tl (power integrations inc) 2.
top244 d端口有什么用.
top开关电源电路一
基于top244y的开关电源设计
为你推荐
天才麻将少女动漫二次元点头soogifsoogif出品gif动图_动态图_表情包
法国著名的旅游景点(探索世界) - 悦闻天下
宝马x3:不只是外观犀利,内饰才是"重头戏"!_搜狐汽车_搜狐网
中国空间站多次遭到撞击,细节暗示:刘洋或无缘神舟十八号任务_飞船_飞
二战末期日军樱花扣略帽-价格:10元-au30190192-帽子 -加价-7788收藏
四张淡雅水彩花卉ppt边框背景图片
李钟硕vip剧照
新生儿洗澡工具怎么选宝宝日常洗澡步骤