图知网
搜索
首页
热门推荐
图片分类
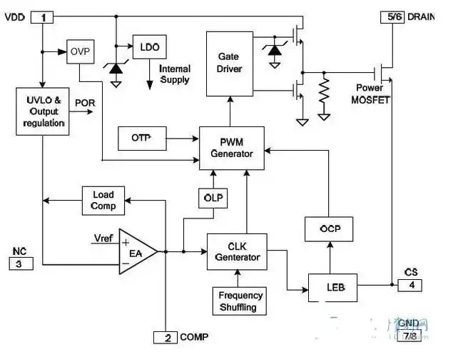
【优势供应原装】高精度离线初级侧pwm功率开关 ob3396
下载原图
相关图片
top102y构成的15v2a开关直流稳压电源电路
ob2211电路图
ob2226引脚图及功能ob2226内部方框图
roomyana新媒体授权标准授权扩展授权如何选择eps源 3055*2222pxjpg大
ob2283 pdf datasheet
ob6663 40w以上恒压方案(外置供电)
为你推荐
p>幽魂骑士,男,游戏《 a target="_blank" href="/item/逆战/35176"
《凤囚凰》剧情大反转 魏王拓跋弘才是暗中高手
西安纹身小清新纹身女生纹身简约纹身
王石提城中村改造:深圳可开发城市面积只剩二十平方公里左右
于都农村娃小时候的放牛经历那是童年最美好最难忘的记忆
爱游戏的贝吉塔头像
破坏力极强的自然灾害---海啸,对其的形成以及预防措施的介绍
种植箱阳台种菜盆长方形家用种植花盆蔬菜种菜箱特大清仓塑料批发 券