图知网
搜索
首页
热门推荐
图片分类
hifidiy论坛-电子音量控制 1875 1875btl,2.
下载原图
相关图片
第一次画了全分立元件功放请大侠们赐教
分立元件功放电路图
适合新手制作的50w2的简单分立功放电路
一款经典的分立元件功放电路图
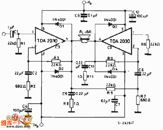
tda2030btl功放电路图
汽车音响ta8272h型四声道btl音频功率放大集成电路典型应用电路图
为你推荐
站姿6015探店出游咖啡厅拍照都能用上7099还不快点赞收藏学
图3. 续流二极管
人民解放战争胜利中华人民共和国成立组图
lulu guinness 露露·吉尼斯 女士手提单肩包 黑色
猪gif流泪gif泪流成河gif不开森gif
眼皮上长"肉球",是囊肿还是癌症? - 好大夫在线
配电箱接地线要求
一次性印花卡通鞋套.#创作灵感 过年家里来客人换鞋子不方便 - 抖音