图知网
搜索
首页
热门推荐
图片分类
关于lm1117-adj输出电压调节电阻的问题
下载原图
相关图片
关于lm1117可调电路
xb1117
谁来分析下sc1117电路
全新ams1117 1a可调式/固定式低压降线性稳压器 及所有后缀应用
三端可调稳压电源电路
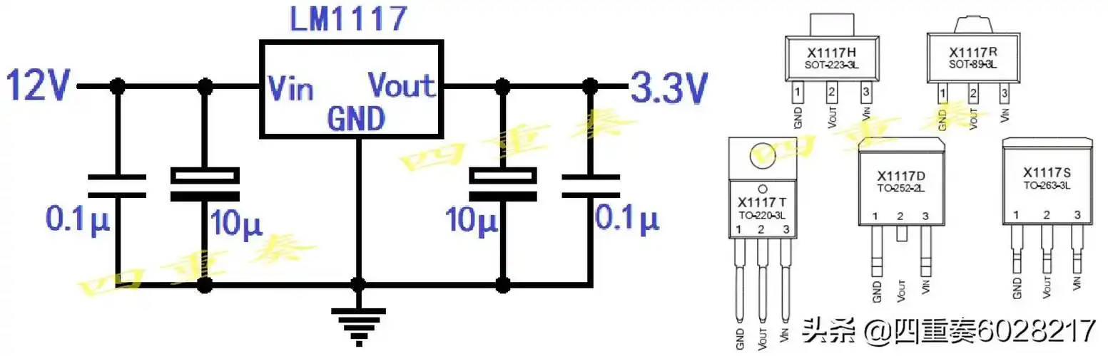
lm1117
为你推荐
摄影师分享王俊凯眼部特写照,好漂亮的眼睛 好长的睫毛,充满故事感的
我和爸爸
孩子睡觉磨牙是肚子里有蛔虫?这些磨牙的原因家长要了解
批发卡通包包时尚新款儿童斜挎男女童可爱马蹄包零钱小包一件代发
硬笔行书字帖千字文欣赏
活动宣传海报图片psd素材
小杨臻选肉松吐司面包,来一片缓解饥饿,满满的鸡胸肉丝,香甜丝滑的
王沁林副局长在全市消防部队工作会上要求以科学发展观统领全局,不断