图知网
搜索
首页
热门推荐
图片分类
彼得秃猫猫的品种简介
下载原图
相关图片
猫咪品种百科:彼得秃猫,具有东方猫气质的无毛猫咪
猫咪品种百科:彼得秃猫,具有东方猫气质的无毛猫咪
彼得秃猫
p>彼得秃猫(peterbald),原产于俄罗斯,彼得秃猫并非完全没有毛,它的
彼得秃猫
彼得秃猫
为你推荐
angelababy迷之伴娘团 (2/12)
抗战大戏最后的战士吉林卫视正在热播
红霉素软膏几个作用不妨了解,作为常备药膏,这几种情况尽量别用
sinopencil办公 font color=red>文具 /font>商标设计
1966年属马是什么命,1966年出生人的命运
农村自建房两层
框中框金刚网金刚纱304宠物儿童防护纱窗纱不锈防盗纱窗带锁长春
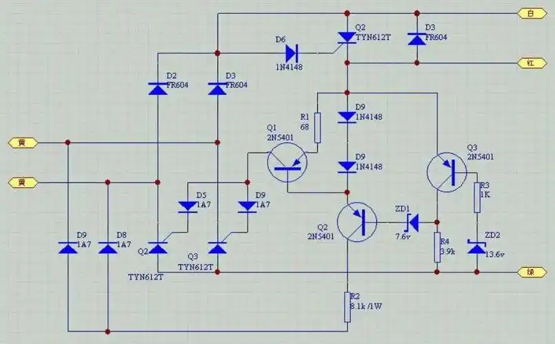
摩托车整流器电路图