图知网
搜索
首页
热门推荐
图片分类
举杯共饮国民饮料欢庆阿根廷葡萄酒日
下载原图
相关图片
用酒干杯,提高一杯酒,举杯的手
男人举杯图片
单手举杯之 i> i>小 /i> /i> i> i>清 /i> /i> i> i>新 /i> /i>
拿酒杯手势
举着葡萄酒杯的手图片
葡萄酒礼仪,怎样选一只优雅又有格调的葡萄酒杯
为你推荐
一个搞怪欧美头像
就在刚才拔掉了一颗完全龋坏的蛀牙 用时一个半小时
东航的商务舱超级舒适 大飞机比中型飞机豪华很多 超多储物空间 还能
国誉x/b系列卧式摆线针轮减速机不含电机
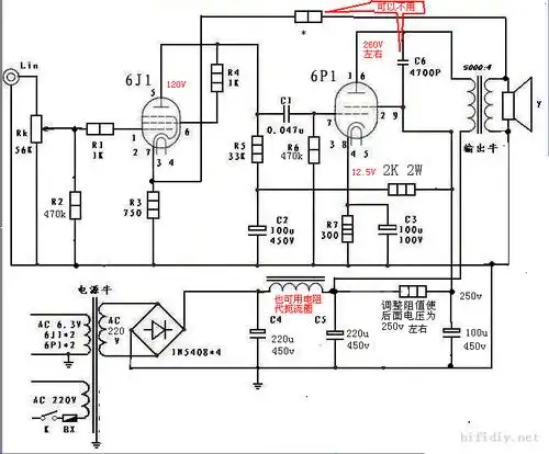
请大侠们帮我分析一下这个6p16j1电路
盘点内娱选秀男团96不得不说偶像元年的ninepercent真的是天花板
中国北方地区1
《猪猪侠之南海日记1》片花-15s