图知网
搜索
首页
热门推荐
图片分类
秘境之眼丨斑海豹喜爱的养生活动您了解吗
下载原图
相关图片
手机搜狐网
萌宠gif海豹gif
北极熊|海豹_网易订阅
新技能小磕小碰蚊虫叮咬清凉降温小物件能帮上大忙
超刺激齐齐哈尔大型水乐园海豹巡演7月10日开园门票免费送送送
共克时艰,淮安有一场关于我们的爱心义卖
为你推荐
暗示"心寒失望"的句子 1."相遇总有原因,不是恩赐就是教训 - 抖音
《宫锁连城》,算是当时比较火的"宫"系列的作品,里面饰演一个太医"
旋风少女的演员各是谁?
明星示范 得罪化妆师的后果真的很严重
2 children
车除雾开关是哪个
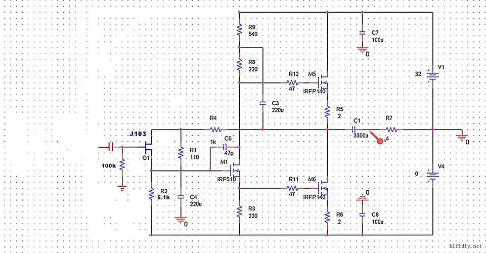
1969 场效应晶体管甲类功放电原理图.jpg
游塘栖古镇