图知网
搜索
首页
热门推荐
图片分类
两款金科德定时器电路图
下载原图
相关图片
爆破用定时器电路
简单定时电路图大全(计数器cd4029 c9160cd4017继电器)
间歇定时开关电路
延时定时器原理图
根据下面的原理图示可以知道:定时器输入为220v交流电源,输入电源经过
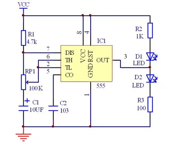
基于555定时器闪光电路原理图
为你推荐
现代简约家用卧室两门实木轻奢大衣橱经济主卧储物推拉移门大衣柜
加油amigo简谱-tfboys演唱-曲谱网
王俊凯亲笔签名30
彩铅荷叶干货73教程视频
热门可爱好看美少女战士头像大全_卡通头像_头像大全_抖音头像_微信
得劲又绅士的舌头画法新手也能学会的本子画师技巧轻微课一看就绘180
月野兔
伦纳德惊天隔扣辱雷霆恶汉 难防杜少末节成背景