图知网
搜索
首页
热门推荐
图片分类
zqs50风动煤钻手持式钻机说明
下载原图
相关图片
y24手持式凿岩机 天水牌隧道开采手提便携式气动风钻 小型凿岩机
zqs5016s风煤钻zqs3514s矿用手持式帮锚杆钻机煤层风煤钻
气动手持电钻煤矿用风动手持式锚杆钻机鸿业气动手持式钻机
厂家生产江阴系列zqs风煤钻zqs-50风煤钻矿用手持式锚杆钻机现货
0型手持式气动钻机风煤钻 风动轻便煤矿钻眼机-阿里巴巴
zqsj气动手持式钻机厂家 手持式钻机价格 气动钻机型号
为你推荐
阿什莉罗伯茨穿着黄色风衣和红色pvc裤子显得轻松自在
舒淇高清美图
来自肖战男明星的优质下颚线侧脸暴击
醋溜豆芽:华先明
蓟州盘山风景区
"大师兄" 纪实婚礼摄影 logo设计--logo设计 -猪八戒网
客厅创意小型鱼缸迷你乌龟缸玻璃鱼缸圆形家用金鱼缸办公桌面摆件 15
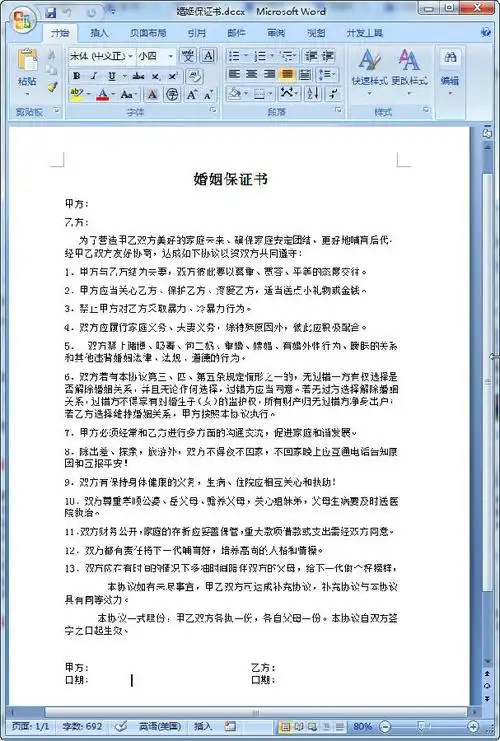
搞笑婚姻保证书-婚姻保证书范文(挽回婚姻)doc格式免费版-东坡下载