图知网
搜索
首页
热门推荐
图片分类
武进警方抓获命案嫌犯 一张手绘图道出27年追凶路
下载原图
相关图片
八步丽会后面凶杀案!假的!
凶案现场~~~警察冷眼旁观~~身穿白色外套者为事主!
上厕所发现的凶案现场
百洋欧典小区发生凶案 一死一伤
高清:南非警方公布刀锋战士杀害女友现场照
全球凶杀案最高发的10座城市
为你推荐
瞿颖:从名模到演员,隐退多年再次强势归来,她的保养秘诀你知道吗?
rossini罗西尼腕表男士手表休闲石英情侣表男表女表正品519907新
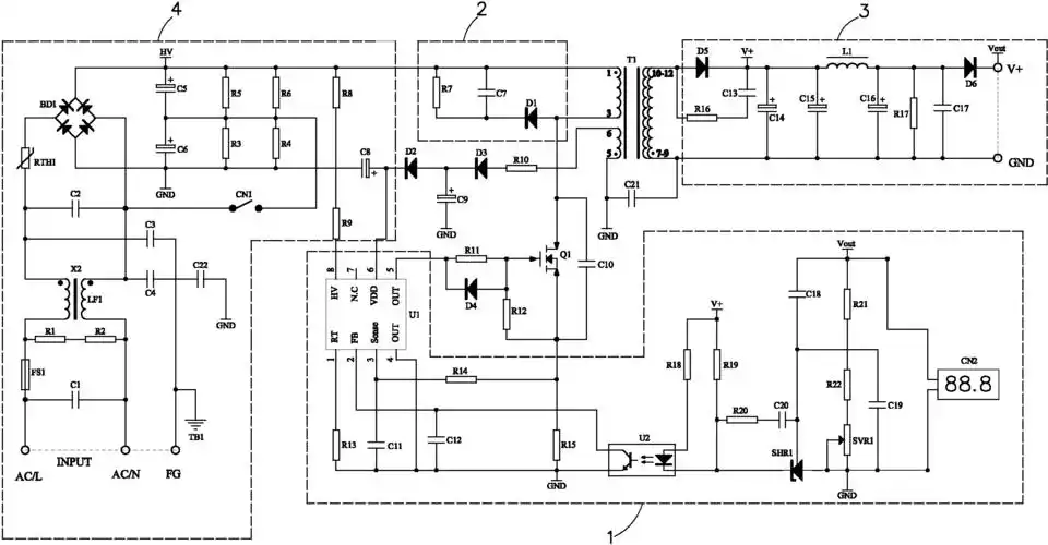
开关电源电路
苏州市相城区委书记顾海东莅临清控科创旗下苏州小样青年社区相城调研
华微荣耀play3 4g全网通
军训为走齐正步美女新生脱掉鞋子全部光脚上
玉米树的画法简笔画图片
就是位于大陆的边缘边缘海导致其成为世界上水温和含盐量最高的海域