图知网
搜索
首页
热门推荐
图片分类
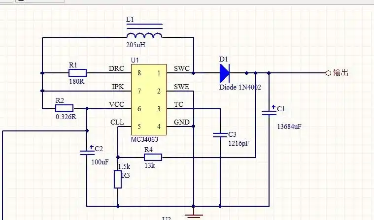
mc34063典型降压电路问题
下载原图
相关图片
34063升压电路遇到的问题
34063升压电路的调节问题?
34063升压电路【硬之城】
可以的话最好有电路图.
mc34063升压电路里面用什么电感比较好?(最好不选贴片的那些)
升压电路 mc34063 不正常
为你推荐
qq女生可爱网名大全
克夫痣,女人脸上五处痣不能留!
【神兵小将】影子问天:我要进入你的身体!
往后余生-c调完美版五线谱预览1-钢琴谱文件(五线谱,双手简谱,数字谱
北美黑胡桃木别墅书房家具老板桌
东非大裂谷
最全的大牌口红热门色号试色
纯钛和纤维牙桩哪个好,做后牙修复的时候有什么区别吗