图知网
搜索
首页
热门推荐
图片分类
和平精英火箭少女比基尼照片大全真人皮肤效果一览多图
下载原图
相关图片
和平精英周边火箭少女学生卡套校园卡公交地铁卡饭卡身份证保护套
和平精英吃鸡抱枕游戏周边火箭少女同款定制靠垫朋友闺蜜生日礼物
土豆在的啊别又喊没土豆#和平精英 #火箭少女 #土豆精英
和平精英火箭少女 #和平精英火箭少女返场 #和平精英充值 - 抖音
也就那么回事#和平精英皮肤返场 #和平精英火箭少女cos - 抖音
和平精英火箭少女买号在哪买 和平精英游戏账号交易平台推荐
为你推荐
有谁懂被跳蚤咬的痛?
李俊昊 junho 出处见图片
抽一位小可爱送出@郑恺亲签照一张哦~郑恺超话郑恺工作室的微博视
徐璐:笑起来特别可爱
耳朵里钻进一只蟑螂医生取出来时还是活的万一虫子入耳三件事绝对不能
娜美图片
土耳其国旗,矢量图
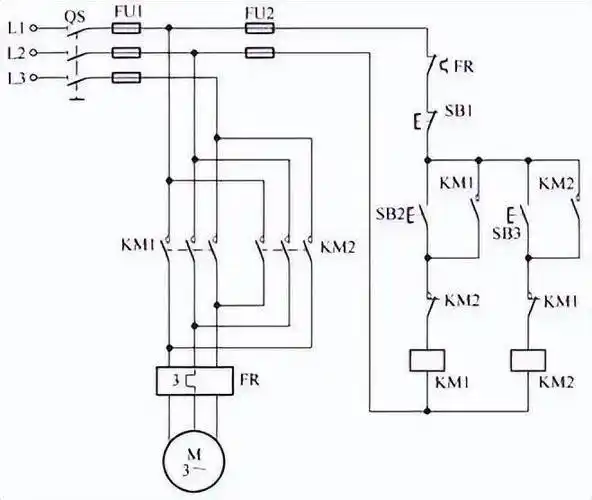
48张常用电动机控制电路图,由易到难,电工接线不求人!