图知网
搜索
首页
热门推荐
图片分类
之前用pcm1794a和opa1611做了个解码器,iv和lpf电路使用的opa1611
下载原图
相关图片
pcm1794参考设计中的一个大坑
pcm1794adbg4 pdf下载及第18页内容在线浏览
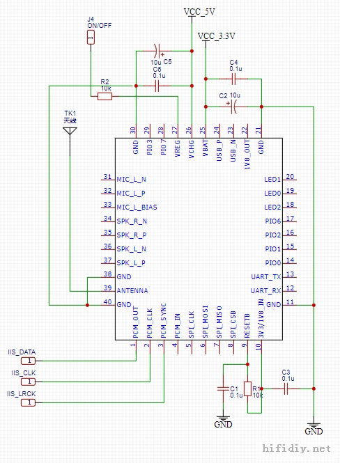
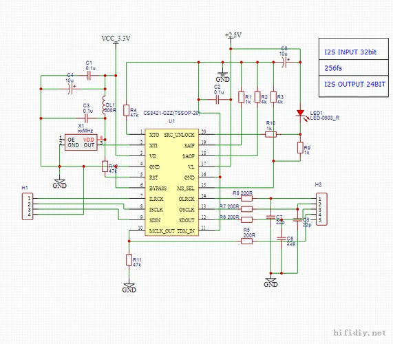
心得经验csr8675pcm1794一套完整的蓝牙5024bitldac解决方案制作随笔
新手开始设计pcm1794解码板板力求达到官方指标
心得经验csr8675pcm1794一套完整的蓝牙5024bitldac解决方案制作随笔
谁能给我一张9001加双pcm1794 完整图纸,被采用者送板一张
为你推荐
古装男人图片大全
文字壁纸
有谁喜欢双鱼座可爱女生头像(男生请走,女生请进)
《forever》吉他谱
李艾不愧是超模,大长腿穿黑丝重返t台,本人野性十足大受欢迎
宝莲灯:爆笑名场面!哮天犬惨遭沉香整蛊,这段看一遍笑一遍__财经头条
国庆节绘画图片
密室剧本第307弹被嫌弃的贞子的一生