图知网
搜索
首页
热门推荐
图片分类
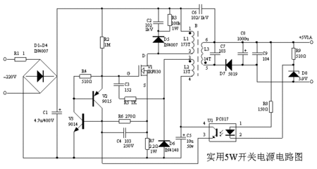
220v转24v直流电源 30w的 电路图怎么做 不用变压器 简单地用电容电阻
下载原图
相关图片
220v转24v开关原理图?
220v转24v开关电源电路图
24v时间触发继电器原理
24v直流电机正反转电路图
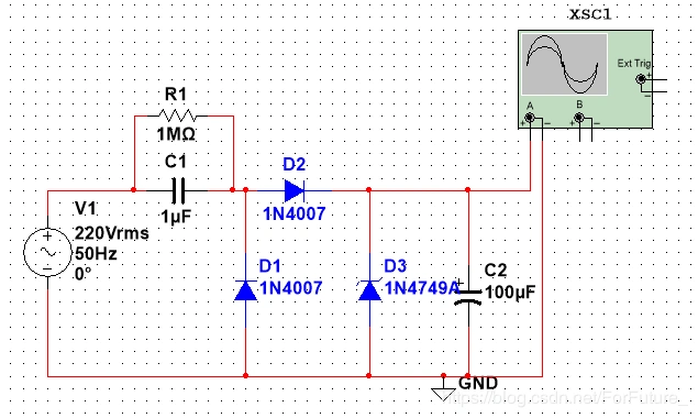
交流220v转直流24v电容降压法
220v转24v开关原理图?
为你推荐
深圳vi设计分享之法国巴黎大区parisregion新logo
沙雕女头ins风高清搞怪的憨憨头像沙雕女生图片
锦鲤雀跃,吉祥如意!
*双肾子 双肾草 纯正道地中药材 中药材配方 一站式配发
这也是太平洋战场的转折点,日本全面转入战略防御,进而输掉了整场战争
这个就是七八十年代的缝纫机,过去做衣服修修补补的全靠它了,至今还能
抖音熊猫头红眼特效表情包高清无水印免费版下载v1.0-可爱点手游网
忻州楼盘 忻府区 蒙特卡罗·别墅 香榭里·洋房