图知网
搜索
首页
热门推荐
图片分类
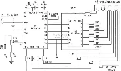
数字电子课程设计09ppt
下载原图
相关图片
mc14433p dip-24热卖cmos转换器ic芯片一站式配单 全新原装现货
关于mc14433ad转换芯片的问题(eoc口始终保持着低电平
用计算机控制13脚led基于mc14433数字电压表的设计
基于mmc14433/mmc14543的数字式直流 - 电工仪表电
bom配单原品正品集成电路 mc14433p 包上机
doc 4页
为你推荐
蜡笔小新情头 风间小新cp头像
二十款非常美的扎发,适合每种脸型的女孩!
的绿芥末以外,还有一种黄色的芥末,这种芥末的原材料是辛辣的芥末菜
警察叔叔送你上学
天津摩天轮.
幼儿园小学秋季招生宣传海报
隔壁小姐姐
成都赫本酒吧消费情况 club hepburn(成都赫本酒吧)