图知网
搜索
首页
热门推荐
图片分类
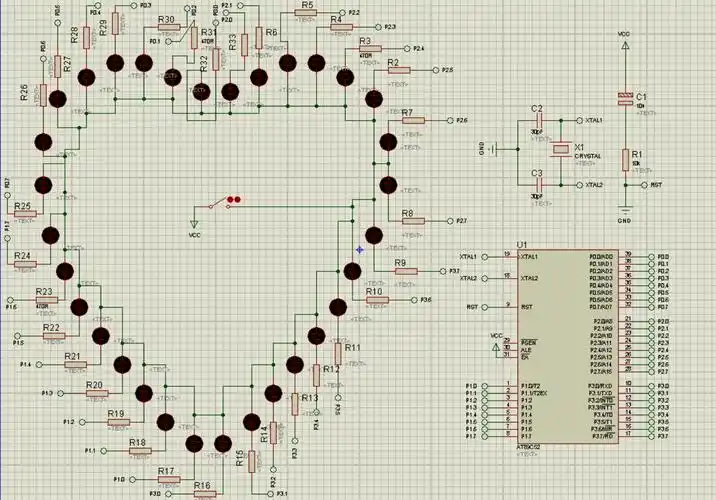
文档下载 所有分类 工程科技 电子/电路 > 心形流水灯原理图说明: 1.
下载原图
相关图片
七彩炫光51单片机心形灯制作程序文件加proteus仿真图解制作过程
基于单片机的心形流水灯
心形流水灯制作
基于51单片机的心形流水灯电路代码
简易心形流水灯电路图
关于电路led灯问题
为你推荐
回顾妇产科男医生刘淼从不受信任到妇女之友21年见证人情冷暖
感谢关注图片-感谢关注模板图片在线制作-图司机
工笔画古典中国画中国风柳枝屋檐鸟类江河
在这个炎热的夏季里,好运多多,会吉祥如意,一飞冲天的三大星座
功能解剖|肋间外肌
歌曲简谱陈粒走马免费高清简谱歌谱流行弹唱网
舒帅人民警察的使命就是在人民需要的时候我们永远都在教育整顿模范
西安地铁线路图