图知网
搜索
首页
热门推荐
图片分类
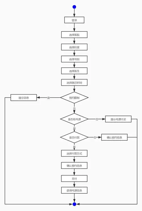
网上预约挂号流程图 - 驻马店市中心医院官方新闻 - 复禾医院库
下载原图
相关图片
微信公众号预约挂号操作流程
网络预约挂号流程图
从0到1看互联网如何预约挂号?
【玩转手机】98如何用手机预约挂号
中国医科大学附属盛京医院网上预约挂号链接- 沈阳本地宝
预约挂号指南
为你推荐
张碧晨guess采访收过什么最无语的礼物
《如意芳霏》打造古风文化之美_电视剧_爱特豆
民国小少爷—中山装的路垚(新增一组图,超秀气超可.
见过的最大头皮屑多大?
比萨斜塔,世界著名建筑奇观,意大利的标志之一.
假面骑士w
努力减肥的图片可爱卡通图片 减肥卡通个性搞笑图片大全_卡通头像_美
质量 定义:物体所含物质的多少(用字母m表示) 国际单位:千克(kg) 常用