图知网
搜索
首页
热门推荐
图片分类
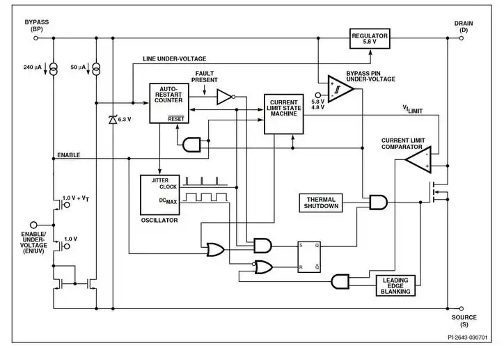
基于tny264芯片的恒压涓流充电器电路
下载原图
相关图片
tny264gn 原理图
tny286 smps power supply - auto-restart issue
tny264开关电源的应用电路设计
三星手机充电器tny264p电路图
用于工业控制的1.25w电源电路设计
在突发模式,可通过外置编程设置pwm工作频率,内置自动校准补偿电路,低
为你推荐
王源成为uniqlo新生代创意代言人!(共13张图)
右心房简笔画心脏彩色简笔画心脏动力血流示意图简笔画心脏简笔画结构
在天愿作比翼鸟在地愿为连理枝永远的鹤望兰国家队还记得02吗勿忘
醋酸香槟色夏季高端条纹西装外套高腰阔腿件套0211时尚套装
翡翠佛公
吉利缤瑞新增车型上市售758888万元
五,a4纸打印的视力表
首府公馆别墅