图知网
搜索
首页
热门推荐
图片分类
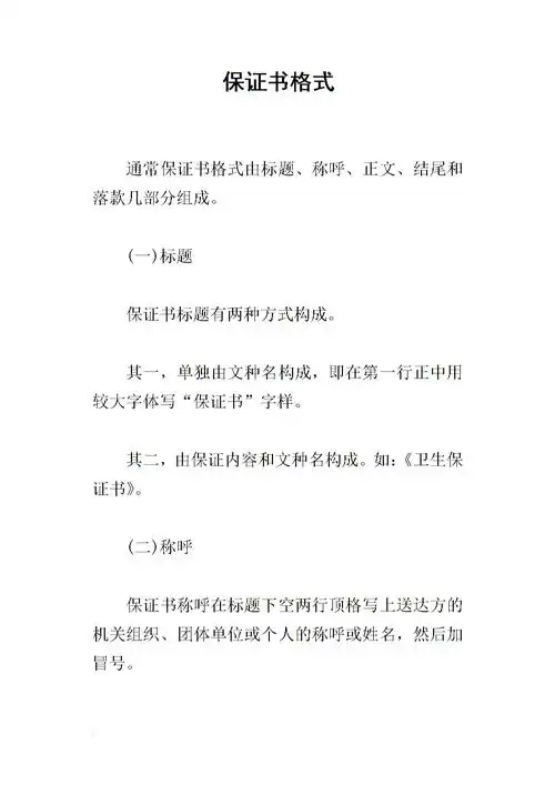
工作的保证书格式模板
下载原图
相关图片
保证书格式_1.docx
学生万能保证书
保证书 保证书范文.doc
学生保证书格式范文
写保证书的格式1.docx 3页
保证书的格式和范文
为你推荐
王振经纪人联系方式
猎杀潜艇能力更强,国产055大驱最新配置弥补重要短板|猎杀潜艇|驱逐舰
bubble-"这个牌子早几年曾经一时狂热,地球包. ."-大众点评移动版
萧山理论培训现场
点亮女性"女神命"!微整提眉陪你从普通女孩到女神的蜕变!
晚上喝啤酒会胖吗_晚上喝一瓶畅轻会胖么_晚上喝安慕希会胖么
sans壁纸动态版
羽毛球场地标准尺寸及地面画法