图知网
搜索
首页
热门推荐
图片分类
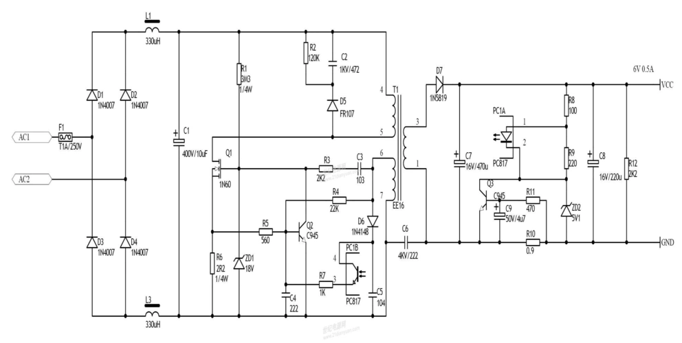
003-三洋nc-mdr02n充电器电路原理图.jpg
下载原图
相关图片
手机充电器原理图
手机自动充电器电路图
5v2a充电器电路图
中兴手机充电器电路图
手机电池充电器电路图
手机充电器常用的几款电路原理图
为你推荐
抖音超火表情包67小猫咪能有什么坏心眼呢
盘点日本10大人气景区
丧系文字壁纸|我穷尽世间极恶,别靠近我
辣椒叶子无病斑,辣椒上出现这种情况,是什么病害?怎样治?
tlp反光车贴 死神恶魔骷髅美女哈雷俱乐部风格赛车机车摩托贴纸
西海岸美术馆
天水伏羲表情包
956e型驱逐舰改造,鹰击-12导弹射程大提升,配得上"航母杀手"美誉|航母