图知网
搜索
首页
热门推荐
图片分类
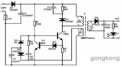
用20n60代换k2842,换好r6501,开机图声正常,但开机不到10分钟两只开关
下载原图
相关图片
开关电源运用经典电路图
开关电源电路原理图
场效应管反激开关电源电路图
最简单实用的开关电源电路图
大功率开关电源电路图是怎样的
小型中功率开关电源10w60w电路图
为你推荐
正装的魅力西装特辑p站美图欣赏
72岁张纪中又要当爹了,42岁娇妻杜星霖宣布怀上龙宝宝_生活_家庭_故事
动漫闺蜜头像快喊姐妹一起换上
锥子脸女星的腮都去哪了?
中学生裙子女初中高中生13韩版大童15岁女生连衣裙少女夏装中长款白色
华为matepadpro 11寸性能版 12 256 准新大 - 抖音
大模板,滑模,爬模,飞模有什么区别
美人蕉亭亭玉立,姿态美观大方,碧绿的大叶片,鲜艳的花