图知网
搜索
首页
热门推荐
图片分类
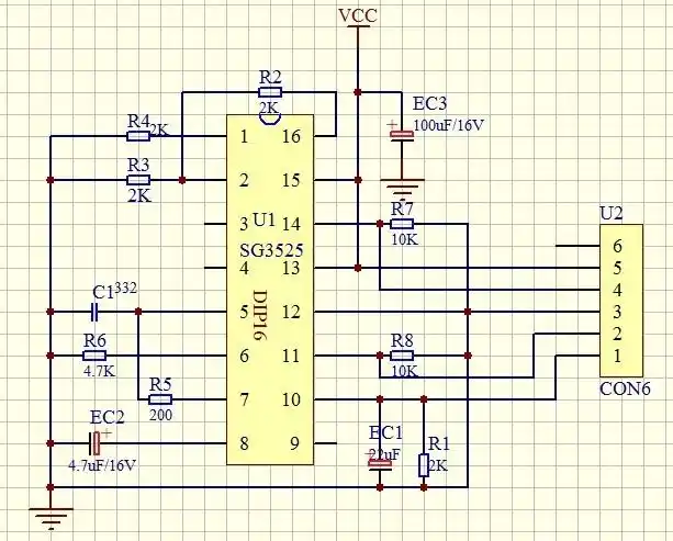
单硅后级接线图
下载原图
相关图片
四款sg3525典型应用电路图
求助3525做全桥驱动板时遇到问题
易制的正弦波逆变器(用sg3525)
200w负荷的sg3525逆变器电路图
基于sg3525的交流侧电压us的检测电路图
sg3525组成的正负50v输出-其他光电实用电路图-电子产品世界
为你推荐
唯美意境风景带句子壁纸
务工劳动合同书.docx
四个关系要好的朋友免抠素材免费下载_觅元素51yuansu.com
几款细节略有差异的90年代丰田h100海_车家号_发现车生活_汽车之家
如果将a380的座舱空间全部规划为经济舱,a380可以容纳超过800个座位
乐高幻影忍者,赞 - 半次元 - acg爱好者社区
谷爱凌滑雪简笔画