图知网
搜索
首页
热门推荐
图片分类
>> 侯宝林经典相声选
下载原图
相关图片
侯宝林
漫画相声大师侯宝林
势力大,名望大,而且都有自己的领军人物,比如侯家的侯宝林大师,马家的
侯宝林相声《夜行记》,《改行》
侯宝林质疑杨振华吉他相声,苏文茂宁可反对侯宝林也要力挺杨振华
画邝飚 画王山甲 画张晓冬 画张明森 画凯文 画于学平马季 侯宝林《降
为你推荐
秀雅脱俗的杨紫,似仙界飘落凡尘的芙蓉,超高清美图一张靓过一张_肌肤
朱砂手串女紫金砂手链男士属虎年本命年黄金六字真言情侣 三圈朱砂8mm
卡通情侣接吻头像:你的嘴真好看特别适合说我爱你
华为matebook e 2019内置壁纸
手写丨硬笔书法 古诗《临安春雨初霁》陆游.#练字 #安安写字 - 抖音
以前的我vs现在的我
妙法寺
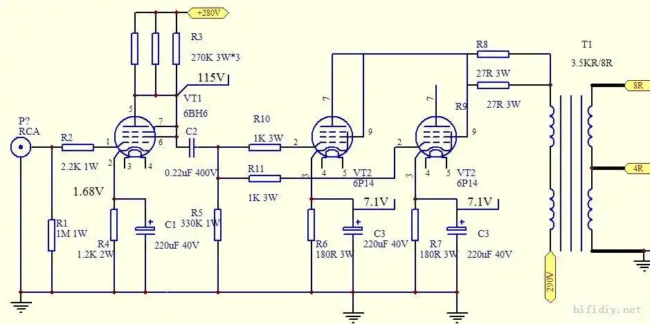
看看我我的6p14并联单端