图知网
搜索
首页
热门推荐
图片分类
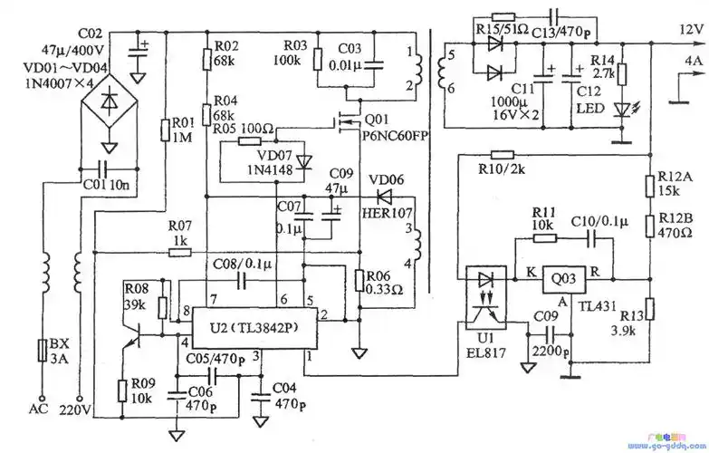
采用viper12a的开关电源电路分析(图)
下载原图
相关图片
ncp1271设计19v输入acdc适配器电路图
vga v-1412型显示器电源电路图rx-v480490r-v雅马哈rx-v480 490 r-v98
转贴戴尔笔记本电脑电源适配器电路原理浅析与维修
3w/12v输出开关电源电路
电源适配器电路图
ncp什么意思新冠肺炎英文简称ncp怎么回事ncp是什么意
为你推荐
邵氏的3位超级打星陈观泰的拳比肩梁小龙狄龙是香江美男
很多人都抵挡不了这十五个地方的诱惑,一起去看看吧! @视觉中国
杰瑞躺在车上各种得瑟在《猫和老鼠:飙风天王》里,杰瑞是这样和汤姆
碧桂园:杨国强和他的新杨家女将,他让二女儿登上女首富宝座
东方老年男人
王丽平陈静王歆王文军白润友 申泽波赵金旺郑士儒王宏春,刘建民韩磊
樱花抽油烟机电机有六条线(红/黄/白/灰/蓝/黄绿)要反转如何接线
情感身体语言例证设置与人和妇女展示