图知网
搜索
首页
热门推荐
图片分类
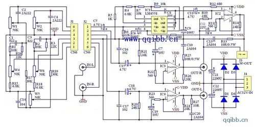
tda2030a模块功放板,左右声道分别接喇叭时正常,同时接通时剧烈啸叫
下载原图
相关图片
203_电路
2030a功放电路中,2030a发热(烫手)是什么原因造成的
新手tda2030a搭棚
器放大澳柯玛af-2186/润歌pas-2500放大器前级电路dolphin2009-08-06
步进电机各相绕组驱动电路
采用tda2030制作的高保真有源音箱电路
为你推荐
mckenna grace
卡通方框小白人cp头像
纯色沙发抱枕客厅靠枕靠垫北欧ins抱枕套不含芯天鹅绒复古色靠包
jojo的奇妙冒险
一个hcg数值就看出这么多东西? - 知识手册 - 妈妈帮百科
问:我妈妈左边太阳穴发际处长了个肉痣类的东西(有图)
【梦幻郁金香摄影图片】生态摄影_望莲影像_太平洋电脑网摄影部落
凯恩携妻子出席bbc年度体育人物颁奖礼