图知网
搜索
首页
热门推荐
图片分类
visio绘制论文技术路线图,流程图 这里介绍一下基于visio软件绘制技术
下载原图
相关图片
优秀的图参考 技术路线是以研究假设为核心将研究内容,研究方法,研究
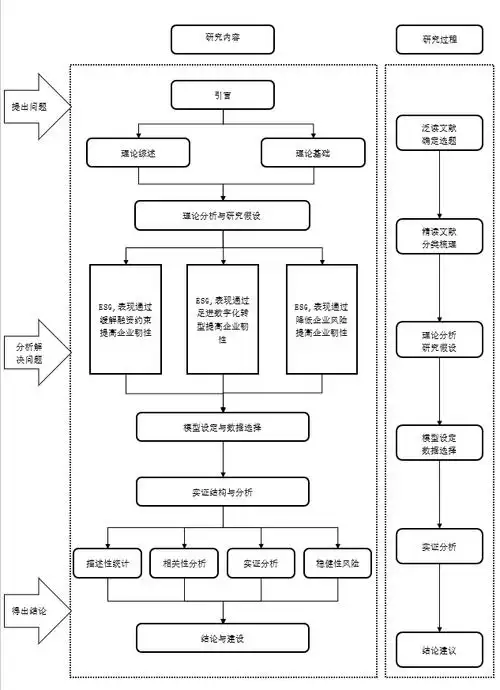
技术路线图是指应用简洁的图形,表格,文字等形式描述技术变化的步骤
可编辑word版技术路线图模板(适用于基金课题申请毕业论文自科社科
结构如何布局 论文技术路线就是论文书写顺序,一般为发现问题-分析
技术路线图
其中实验技术路线图画的好不好,反映出实验设计思路清晰不清晰,在开题
为你推荐
garsliekus(韩国纪)
logo边框矢量设计图__花边花纹_底纹边框_设计图库_昵图网nipic.com
画师:pro-p
快来朝阳公园体验冰雪乐趣_北京日报app北京号
消防证书到手,资料分享给大家
港式茶餐厅饮品-菠萝冰
鉴于我们还有小龙女龙族龙王姐姐的名号放一些相关图
遵守秩序,主动排队|中班社会《有序排队》 96今天给大家更新一节